AI
our blog
What is Design Consultancy? Key Insights for CTOs

Overview
Design consultancy serves as a specialized service that assists businesses in developing new offerings through expert insights on aesthetics. This process encompasses research, ideation, and testing, all aimed at enhancing user experience while aligning with overarching business goals. Effective design consultancy not only boosts usability and customer satisfaction but also contributes significantly to financial returns. This underscores its essential role in product development and strategic business planning.
Furthermore, the value of design consultancy extends beyond mere aesthetics; it is integral to achieving business objectives. By leveraging expert insights, companies can navigate the complexities of user needs and market demands. The implications are clear: investing in design consultancy is not just a luxury but a necessity for businesses aiming to thrive in competitive landscapes.
In conclusion, the strategic implementation of design consultancy can transform product development processes, leading to improved outcomes and enhanced profitability. For businesses seeking to innovate and grow, embracing this expertise is paramount.
Introduction
Design consultancy has emerged as a vital driver of innovation and strategic growth for businesses navigating an increasingly complex marketplace. By harnessing a blend of creativity and analytical insight, design consultancies empower organizations to enhance user experiences, streamline product development, and ultimately achieve significant financial returns.
However, the challenge remains: how can CTOs effectively leverage these consultative services to align design strategies with overarching business objectives?
Exploring this question reveals the transformative potential of design consultancy in shaping not just products, but the very fabric of business strategy itself.
Define Design Consultancy: Core Concepts and Functions
Design consultancy serves as a specialized service that aids businesses in developing new offerings or services through expert insights on aesthetics. This multifaceted process encompasses thorough research, ideation, prototyping, and participant testing. By employing innovative thinking approaches, firms tackle complex challenges, ensuring that the final product not only meets client requirements but also aligns with broader business objectives. This fusion of creativity and strategic insight empowers organizations to adeptly navigate the intricacies of development.
The impact of design consultancy on user experience is substantial. Effective planning can markedly enhance usability, with studies showing that well-optimized products can achieve task success rates exceeding 90%. Furthermore, organizations that prioritize user-focused strategies witness a significant increase in customer retention and satisfaction, which directly contributes to operational efficiency. For example, improving user experience by just 5% can result in a profit increase of 25% or more.
Leaders in creativity within design consultancy underscore the importance of a structured approach to conceptualizing creation. As Charles Eames aptly stated, "Recognizing the need is the primary condition for creation." This perspective highlights the necessity of understanding client needs as a foundation for effective design consultancy solution development. Additionally, Ralf Speth warns that while effective planning may seem costly, the repercussions of inadequate planning can be far more detrimental, underscoring the value of investing in high-quality design consultancy services.
In conclusion, creative advisory is pivotal in product development by integrating research, creativity, and strategic insight to craft solutions that enhance user experience and drive operational efficiency.

Contextualize the Role of Design Consultancies in Business Strategy
Creative agencies play a pivotal role in shaping business strategy by seamlessly integrating innovative thinking into the decision-making framework. They empower organizations to identify market opportunities, gain profound insights into customer needs, and develop innovative solutions that drive growth.
Through close collaboration with clients, these design consultancies elevate creativity as a strategic asset rather than a mere aesthetic consideration, thereby enhancing brand identity and fostering customer engagement. This synergy between aesthetics and business strategy is essential for companies striving to differentiate themselves in competitive landscapes.
Notably, companies that embrace creative concepts report generating 32% more revenue and achieving 56% higher shareholder value, underscoring the tangible benefits of incorporating aesthetics into core business strategies.

Trace the Evolution of Design Consultancies: Historical Insights
The evolution of creative agencies began in the early 20th century, marked by the rise of industrial aesthetics as a distinct field. Initially, these firms concentrated on product appearance; however, their focus has significantly broadened over the years to encompass user experience, service development, and strategic advice. This shift reflects the growing complexity of consumer demands and market trends. The advent of digital technology has been transformative, compelling consultancies to adopt a user-centric strategy that prioritizes the end-user's experience. This evolution has led to the formation of multidisciplinary teams that integrate creativity, technology, and business strategy, empowering organizations to innovate effectively.
A prime example of this evolution is Studio Graphene, which is dedicated to developing human-centered digital solutions for startups, scaleups, and global brands. Their innovative logistics platform for Alchemy Wings exemplifies a user-focused approach, merging intricate business logic with an intuitive UI/UX to meet the diverse needs of users, including delivery partners and customers. Key technologies such as:
- Google Maps for mapping
- Force24 for email automation
- MangoPay for payment processing
played a crucial role in this initiative. As a result, creative agencies are increasingly viewed as vital partners in navigating the challenges of a rapidly evolving market, assisting businesses in adapting to changing consumer demands while promoting sustainable growth.
As Charles Eames famously stated, "The details are not the details. They create the layout," underscoring the importance of meticulous attention to detail in the creative process. Moreover, the merging of design consultancy firms and creative agencies is redefining the industry landscape, as both sectors strive to combine their strengths to better serve clients. This transformation positions creative agencies as indispensable allies in maneuvering through the complexities of the contemporary marketplace.

Identify Key Characteristics and Services of Design Consultancies
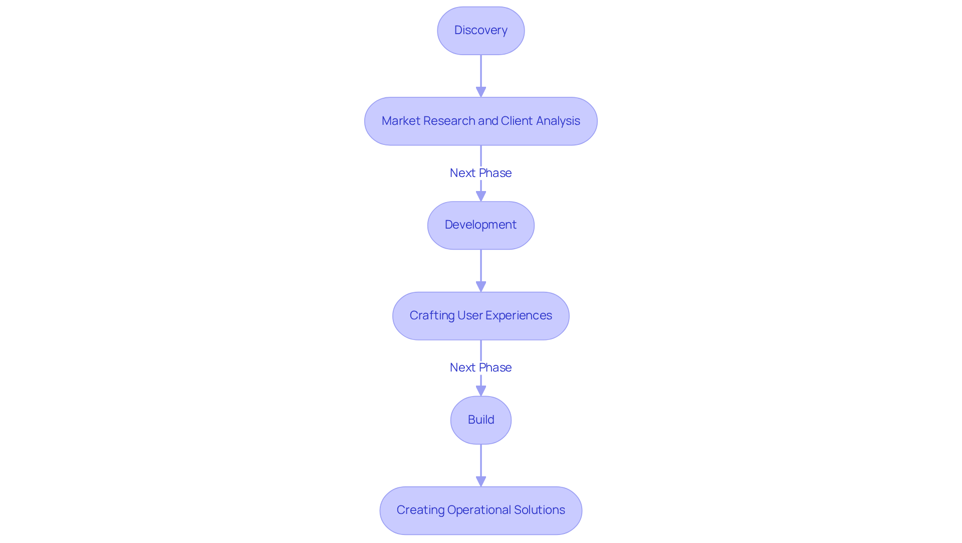
Design consultancy firms are distinguished by their collaborative approach, commitment to user-centered design, and a strong focus on innovation. At Studio Graphene, we exemplify these characteristics through our comprehensive digital product development strategy, which incorporates tailored Discovery, design consultancy, and Build services. Our Discovery phase involves thorough market research and client analysis to pinpoint specific challenges, ensuring a solid foundation for the project. During the Development phase, we concentrate on crafting experiences that resonate with intended audiences, employing strategic methodologies to foster teamwork and innovation. Ultimately, our Build service transforms these concepts into operational digital solutions, leveraging cutting-edge technologies like artificial intelligence and data analytics to enhance performance and customer satisfaction.
User-centered design has proven to be highly effective in development, with design-focused companies outperforming their rivals by as much as 228%. This approach not only boosts customer satisfaction but also cultivates loyalty, as evidenced by reports indicating that design-led companies enjoy 50% more devoted clients. Industry specialists underscore the importance of understanding consumer needs; as Don Norman aptly states, "If you want to create a great product, you have to start by understanding the individuals who will use it."
Furthermore, the significance of consumer research and usability testing cannot be overstated, as these processes are essential for uncovering audience needs and ensuring that creations resonate with the intended demographic. Case studies reveal that effective UX directly influences retention rates, while poor UX can lead to substantial declines in customer engagement. Accessibility in creation is also a critical component of user-focused development, ensuring that products cater to all individuals, including those with disabilities. By prioritizing client needs and employing a comprehensive suite of services, this design consultancy, Studio Graphene, plays a pivotal role in driving successful product outcomes.

Illustrate Benefits: Case Studies of Successful Design Consultancy Engagements
Interacting with creative agencies presents substantial advantages for companies across diverse industries. For example, a leading tech startup collaborated with a creative agency to revamp its interface, resulting in an impressive 30% increase in engagement alongside a significant reduction in customer support requests.
In another case, a retail brand partnered with a creative agency to launch a new product line that not only resonated with consumer preferences but also bolstered brand loyalty.
These case studies underscore the crucial role that consulting firms play in fostering innovation, enhancing client experience, and ultimately driving business growth.
Statistics further reinforce this point, indicating that companies investing in user experience can achieve returns of up to $100 for every dollar spent, highlighting the financial viability of such partnerships.
Furthermore, improved design can lead to lower customer support costs by creating more intuitive products, thereby enhancing overall operational efficiency.

Conclusion
Design consultancy emerges as an essential asset for organizations aiming to elevate their offerings through strategic creativity and user-centered design. By effectively bridging the gap between aesthetics and functionality, design consultancies empower businesses not only to fulfill client needs but also to align their products with overarching business objectives, thus fostering innovation and growth.
The discussion highlights the multifaceted roles that design consultancies play in product development, enhancing user experience, and formulating business strategies. Key insights demonstrate that effective design can significantly enhance customer satisfaction and retention while also driving substantial financial returns. The historical evolution of these consultancies underscores their increasing importance in navigating market complexities, emphasizing the necessity of collaboration and innovation in today’s competitive landscape.
Ultimately, embracing design consultancy is not merely a choice but a strategic imperative for organizations aspiring to thrive. As evidence suggests, investing in user-focused design leads not only to improved operational efficiency but also positions companies for sustainable growth. By integrating design consultancy into their core strategies, businesses can unlock new opportunities and achieve lasting success in an ever-evolving marketplace.








