AI
our blog
Master the Incremental and Iterative Development Process

Overview
The article centers on the mastery of the incremental and iterative development process in software creation, a critical approach that enhances flexibility and responsiveness to user feedback. By providing detailed explanations of the methodologies, implementation steps, and necessary tools, it lays a solid foundation for understanding this process. Furthermore, strategies to tackle common challenges are outlined, demonstrating how these practices culminate in improved product quality and heightened stakeholder satisfaction. This comprehensive examination not only reinforces the importance of these methodologies but also serves as a guide for professionals seeking to elevate their development practices.
Introduction
The landscape of software development is rapidly evolving, presenting challenges that demand methodologies enhancing productivity while ensuring quality and responsiveness. The incremental and iterative development process emerges as a formidable approach, empowering teams to deliver functional software in manageable segments. This method allows for continuous refinement based on user feedback, fostering a culture of adaptability and improvement. However, organizations must confront the challenge of effectively implementing this process, navigating common obstacles such as scope creep and team misalignment.
How can organizations harness the full potential of incremental and iterative development to achieve superior results and cultivate a culture of continuous improvement?
Define Incremental and Iterative Development
The incremental and iterative development process is an essential methodology in software creation, focusing on delivering solutions in manageable segments.
Incremental Development entails breaking a project into smaller, functional components that can be developed and delivered in stages. Each increment builds on the previous one, facilitating gradual enhancements to the product. For example, a cloud-based SaaS provider effectively implemented two-week sprints to deliver critical API integrations, which significantly reduced client onboarding time from three months to one month. This strategy not only accelerates market entry but also captures early market share.
Iterative Development, on the other hand, emphasizes the refinement and enhancement of the product through repeated cycles, or iterations. After each iteration, feedback is gathered, enabling teams to make necessary adjustments to improve functionality and user experience. A mobile app development team exemplified this approach by conducting bi-weekly demos with clients, achieving an impressive 95% client approval rating at launch. The integration of automated unit tests during these iterations has been shown to reduce production defects by 40%, underscoring the importance of continuous improvement in quality.
Together, these methodologies cultivate flexibility, allowing teams to adapt to changes within an incremental and iterative development process and effectively incorporate user feedback. This adaptability is crucial in today’s fast-paced digital landscape, where responsiveness to evolving demands can significantly impact the success of a product. Industry leaders emphasize that ongoing enhancement and customer collaboration are vital for achieving high-quality results, highlighting the importance of these development methods in digital design. Furthermore, by leveraging Continuous Integration, developers at Studio Graphene can consistently merge code changes into a central repository, followed by automated builds and tests that ensure each iteration meets quality standards. This process streamlines digital product updates, enabling one-click deployments and rollbacks that enhance operational efficiency.

Outline the Implementation Steps
To effectively implement an incremental and iterative development process, follow these essential steps:
-
Define Project Goals: Clearly articulate the objectives of your product, focusing on customer needs and business outcomes. Establishing precise goals is crucial for guiding the development process and aligning efforts with industry standards.
-
Create a Product Backlog: Compile a comprehensive list of required features and functionalities. Prioritize these items according to their client value and potential business impact, ensuring they align with project objectives and strategic goals.
-
Plan Iterations: Determine the duration of each iteration, typically ranging from 1 to 4 weeks. Select features from the backlog to be developed in each cycle, allowing for manageable progress that can be effectively assessed.
-
Develop the Increment: Begin work on the selected features, ensuring that each increment is operational and adds concrete value to the offering. This step is vital for maintaining momentum and ensuring stakeholder satisfaction in the context of an incremental and iterative development process.
-
Collect Input: Following each iteration, showcase the increment to stakeholders to gather opinions on its performance and usability. This step is essential for grasping user sentiment and identifying areas for improvement.
-
Refine and Repeat: Utilize feedback to implement necessary adjustments and enhancements. Plan the next iteration based on insights gained, fostering a continuous improvement cycle that enhances the overall product.
-
Release and Monitor: Once the item meets established standards, launch it to the market. Continue to monitor participant engagement and performance metrics to inform future iterations and enhancements, ensuring the product remains relevant and effective.

Identify Tools and Resources for Implementation
To facilitate incremental and iterative development, it is essential to consider the following tools and resources:
-
Project Management Tools: Platforms such as Jira, Trello, and Asana play a pivotal role in organizing tasks, tracking progress, and managing product backlogs. These tools enhance collaboration and ensure that teams remain aligned with project goals, ultimately driving project success.
-
Version Control Systems: Git and GitHub are indispensable for managing code changes and fostering collaboration among team members. They allow for seamless integration of contributions while maintaining a comprehensive history of project evolution, which is crucial for effective teamwork.
-
Prototyping Tools: Utilizing tools like Figma and Adobe XD enables the creation of interactive prototypes that can be tested and refined based on participant input. These tools are vital for verifying design ideas early in the development process, with Figma boasting a commendable rating of 4.7/5 for its collaborative functionalities.
-
Feedback Collection Tools: Platforms such as UserTesting and SurveyMonkey facilitate the effective collection of insights following each iteration. This input is crucial for making informed adjustments and enhancing user satisfaction, ensuring that the product meets user needs.
-
Documentation Tools: Confluence and Notion assist in preserving clear records of processes, decisions made, and feedback received. Effective documentation supports transparency and knowledge sharing within teams, which is essential for continuous improvement.
-
DevOps Automation Tools: Integrating DevOps automation into your software creation process can significantly enhance deployment efficiency. One-click deployments streamline the release of new code versions, while one-click rollbacks provide a safety net for reverting to previous states when necessary. Continuous integration practices ensure that code modifications are consistently merged and tested, facilitating a smoother programming cycle. Furthermore, real-time performance optimization, automated alerts, and centralized log management enhance security and incident management, allowing teams to respond swiftly to any issues that arise.
Integrating these tools not only simplifies the creation process but also fosters a culture of ongoing enhancement, which is vital for an incremental and iterative development process in effective agile practices.

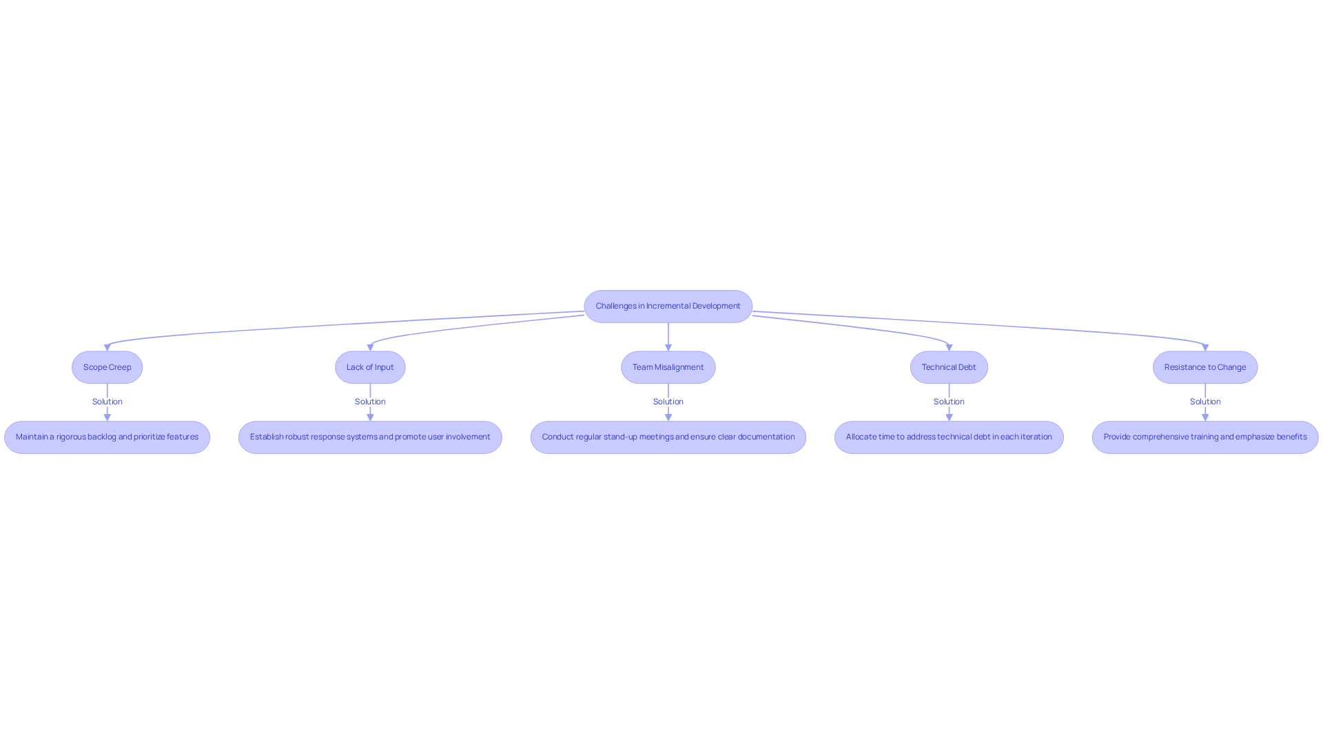
Address Challenges and Troubleshoot Issues
The implementation of an incremental and iterative development process presents several challenges that necessitate strategic management. One of the most prevalent issues is scope creep, which arises when new features are introduced without thorough evaluation. To alleviate this, it is crucial to maintain a rigorous backlog and prioritize features based on client input and overarching business goals. Statistics reveal that only 52% of organizations predominantly or always create scoping documents during project planning, underscoring the need for improved practices in this area.
Another significant challenge is lack of input. Insufficient feedback from stakeholders can lead to outcomes that do not meet their requirements. Establishing robust response systems and actively promoting user involvement after each iteration can significantly enhance product relevance and user satisfaction. In fact, 58% of software engineers report that regular feedback from end-users facilitates early identification of potential hurdles.
Team misalignment can also obstruct progress, often resulting from miscommunication. Regular stand-up meetings and clear documentation are essential for ensuring that all team members remain aligned on goals and progress. This is particularly critical, as 76% of developers believe that navigating software creation challenges requires a combination of continuous learning, adaptive methodologies, and effective communication.
Technical debt is another pressing concern; shortcuts taken during coding can lead to long-term complications. Allocating time in each iteration to address technical debt is vital for maintaining code quality and preventing future issues that could derail project timelines.
Lastly, resistance to change can hinder the adoption of new methodologies. By providing comprehensive training and emphasizing the benefits of an incremental and iterative development process, a culture of adaptability can be cultivated within the team. As organizations increasingly shift towards Agile and hybrid approaches—73% expect to enhance their use of such practices—embracing these methodologies becomes essential for success.

Conclusion
The incremental and iterative development process serves as a cornerstone of modern software development, empowering teams to deliver high-quality products in manageable segments. By embracing this methodology, organizations foster flexibility, adapt to user feedback, and ensure continuous improvement throughout the development lifecycle.
Key insights from this guide underscore the effectiveness of breaking projects into smaller increments and refining them through iterative cycles. Key steps include:
- Defining project goals
- Creating a product backlog
- Actively collecting stakeholder input
These steps are crucial for maintaining alignment and enhancing product relevance. Furthermore, leveraging the right tools—ranging from project management software to feedback collection platforms—significantly streamlines the development process and bolsters team collaboration.
Ultimately, adopting the incremental and iterative development approach not only addresses common challenges such as scope creep and team misalignment but also cultivates a culture of adaptability and responsiveness. As organizations increasingly recognize the importance of agile methodologies, integrating these practices leads to enhanced product quality, improved user satisfaction, and a stronger competitive edge in the digital marketplace. Engaging actively with these strategies paves the way for successful software development and sustained innovation.



.png)




