AI
our blog
9 Key Stages of the Software Development Cycle Explained

Overview
The article delineates the nine pivotal stages of the software development cycle:
- Discovery
- Requirements management
- Design development
- Code construction
- Testing
- Deployment
- Optimization
- Software development models
- AI integration
- Collaboration
Each stage plays a critical role in ensuring efficient and effective software development. This is underscored by a strong focus on user engagement, iterative design processes, and the incorporation of AI technologies, all aimed at enhancing productivity and fostering collaboration throughout the development process.
Furthermore, understanding these stages is essential for addressing the challenges that arise during software development. By emphasizing the importance of each phase, the article reinforces the necessity of a structured approach, which not only streamlines the development process but also leads to superior outcomes. The integration of AI technologies serves as a catalyst for innovation, allowing teams to optimize their workflows and improve collaboration.
In addition, the article highlights the value of continuous improvement through iterative design processes. This approach not only ensures that user feedback is incorporated but also promotes a culture of adaptability within development teams. By engaging users throughout the process, organizations can create software that truly meets their needs and expectations.
Ultimately, the insights presented in this article serve as a roadmap for CTOs and software development leaders. By recognizing the significance of each stage and implementing best practices, organizations can navigate the complexities of software development with confidence, leading to successful project outcomes.
Introduction
The software development cycle represents a complex journey that transforms innovative ideas into functional digital products. For organizations aiming to enhance efficiency and deliver high-quality solutions, understanding the key stages of this cycle is essential. However, with the rapid evolution of technology and user expectations, teams face the challenge of navigating these stages to ensure success. This article delves into the nine critical phases of the software development cycle, offering insights and best practices that can empower teams to thrive in an increasingly competitive landscape.
Studio Graphene: Comprehensive Discovery in Software Development
At Studio Graphene, we employ a comprehensive discovery phase that encompasses workshops, participant interviews, and market analysis, which are vital to our complete digital product development services. This phase uncovers client needs, validates product concepts, and sets clear business objectives. By engaging stakeholders early, we ensure alignment with market demands and consumer expectations, ultimately leading to successful product outcomes.
Studies indicate that organizations with well-developed research practices are 1.9 times more likely to report enhanced customer satisfaction, underscoring the importance of thorough participant engagement. Furthermore, every $1 invested in UX design yields an impressive return of $100, highlighting the financial benefits of prioritizing user insights.
As we approach 2025, participant interviews will become increasingly crucial, with 70% of designers and 63% of UX researchers actively conducting research to inform their designs. Industry leaders assert that understanding user needs through interviews is essential for crafting products that resonate with target audiences.
As Julie Zhou aptly states, 'Finding ideas by identifying problems and talking to people is key,' positioning this phase as a strategic necessity in product creation. The subsequent Design and Build phases of the software development cycle further refine and translate these insights into effective digital solutions.

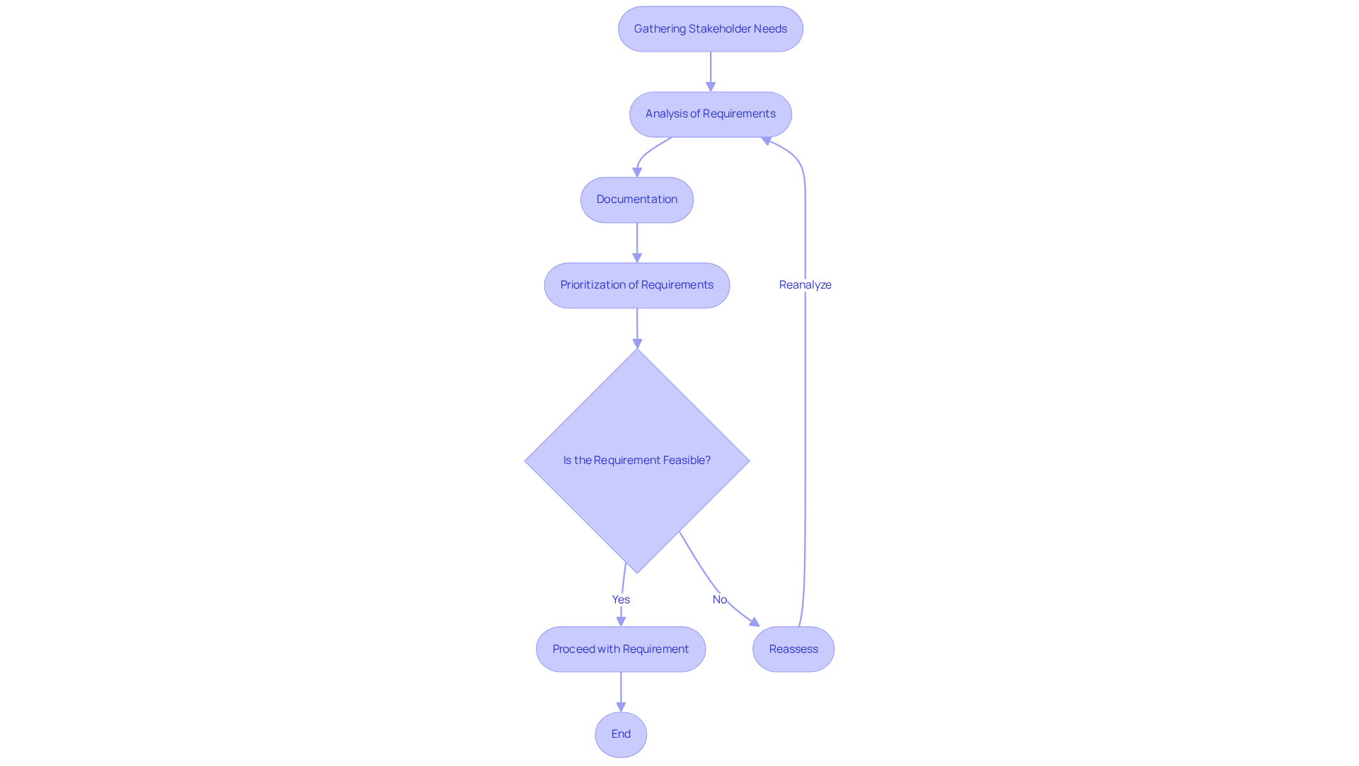
Requirements Management: Defining Project Scope and Objectives
Requirements management is a pivotal component in the software development cycle, involving the gathering, analysis, and documentation of stakeholder needs. This process is essential for delineating scope and objectives, as it necessitates the prioritization of requirements based on their business value and feasibility. Efficient instruments, such as client stories and acceptance criteria, significantly enhance clarity and traceability throughout the software development cycle. By employing user stories, teams can articulate user needs in a manner that aligns seamlessly with overarching objectives.
A well-maintained requirements repository is essential in the software development cycle, fostering adaptability in the face of evolving circumstances and empowering teams to pivot without losing sight of core objectives. This flexibility proves vital, as organizations leveraging robust requirements management tools have reported up to 30% fewer delays in their initiatives. Furthermore, meticulous documentation of the initiative's scope not only bolsters adherence to regulatory standards but also promotes collaboration among cross-functional teams, which is an increasingly critical factor in the software development cycle of today’s intricate development environments. Proactively managing regulatory and compliance readiness directly impacts success by ensuring that teams are equipped to meet industry standards, thereby diminishing compliance-related delays by nearly 40%. Addressing challenges such as resistance to new tools is crucial for successful adoption and implementation. By prioritizing these elements, the design firm guarantees that each project is not only technically sound but also strategically aligned with client goals.

Design Development: Crafting Intuitive User Interfaces
During the design development stage, Studio Graphene emphasizes the creation of interfaces that are not only visually appealing but also intuitive. This process commences with wireframing, which acts as a blueprint for the product's layout and functionality. By outlining the client journey in the software development cycle, designers can identify potential pain points and optimize interactions. Prototyping subsequently follows, enabling the testing of concepts in a tangible format. This iterative method, as part of the software development cycle, allows the team to gather valuable feedback from users early on, ensuring that the final product meets their expectations.
User testing is integral to enhancing software usability within the software development cycle. It provides critical insights into how actual individuals interact with the interface, uncovering enhancement opportunities that might not be apparent through theoretical design alone. As highlighted by design experts, effective wireframing and prototyping during the software development cycle can significantly reduce development costs and time by addressing usability issues prior to full-scale production.
Successful examples of this approach include projects where early user feedback resulted in substantial design refinements, ultimately leading to products that resonate effectively with their target audiences. By employing design thinking methodologies, the team at Graphene crafts digital solutions that deliver seamless experiences across devices, underscoring the importance of a user-centered design process.

Code Construction: Transforming Designs into Functional Software
During the software development cycle, developers at Graphene utilize modern programming languages and frameworks to transform designs into functional software. This phase of the software development cycle emphasizes best practices, such as:
- Code reviews
- Version control
- Continuous integration
These are critical components for maintaining a clean and manageable codebase. Continuous integration enables product creators to routinely merge their code modifications into a central repository as part of the software development cycle, followed by automated builds and tests, which ensures that any issues are identified early in the development process. Notably, statistics reveal that:
- 81.3% of developers acknowledge that code reviews significantly enhance software quality
- 87.5% believe they improve maintainability
Furthermore, by integrating AI tools, the team automates repetitive tasks, allowing developers to focus on more complex challenges.

Testing: Ensuring Quality and Performance of Software
Studio Graphene implements a comprehensive testing strategy encompassing unit testing, integration testing, and acceptance testing (UAT). This layered approach ensures that every aspect of the software is thoroughly evaluated for functionality, performance, and security. Automated testing tools are integral to this process, significantly enhancing efficiency and coverage. By utilizing these tools, the team can deliver rapid feedback and promote quicker iterations, a necessity in today’s fast-paced development landscape.
Notably, 30% of developers favor automated testing over manual methods, and in 2020, 44% of IT organizations automated 50% of their testing or more, indicating a growing trend towards automation in testing. Successful implementations of automated testing have yielded immediate returns on investment, with 24% of companies reporting substantial benefits shortly after adoption.
As Benjamin Franklin wisely noted, "The bitterness of poor quality remains long after the sweetness of low price is forgotten," highlighting the long-term value of investing in quality through automated testing. This commitment to quality assurance ensures that the final product not only meets but exceeds expectations. Therefore, teams should assess their current testing strategies and consider the integration of automated tools to enhance their processes.

Deployment: Launching Software into Production
At Graphene, the deployment phase is meticulously coordinated to guarantee a successful software launch. This process commences with comprehensive preparation of the production environment, ensuring all systems are fully primed for operation. Final checks are conducted during the software development cycle to confirm that the software meets rigorous quality standards, while transparent communication with stakeholders keeps everyone informed and aligned.
Employing continuous deployment practices, the team facilitates frequent updates and enhancements, allowing individuals to leverage the latest features and fixes without delay. This strategy not only streamlines the deployment process but also significantly accelerates the time to market for new functionalities. Organizations that embrace DevOps practices, which encompass continuous deployment, report a remarkable 49% reduction in time to market for software and services. By fostering a culture of innovation and responsiveness, Graphene ensures that its products remain competitive and relevant in a swiftly evolving digital landscape.

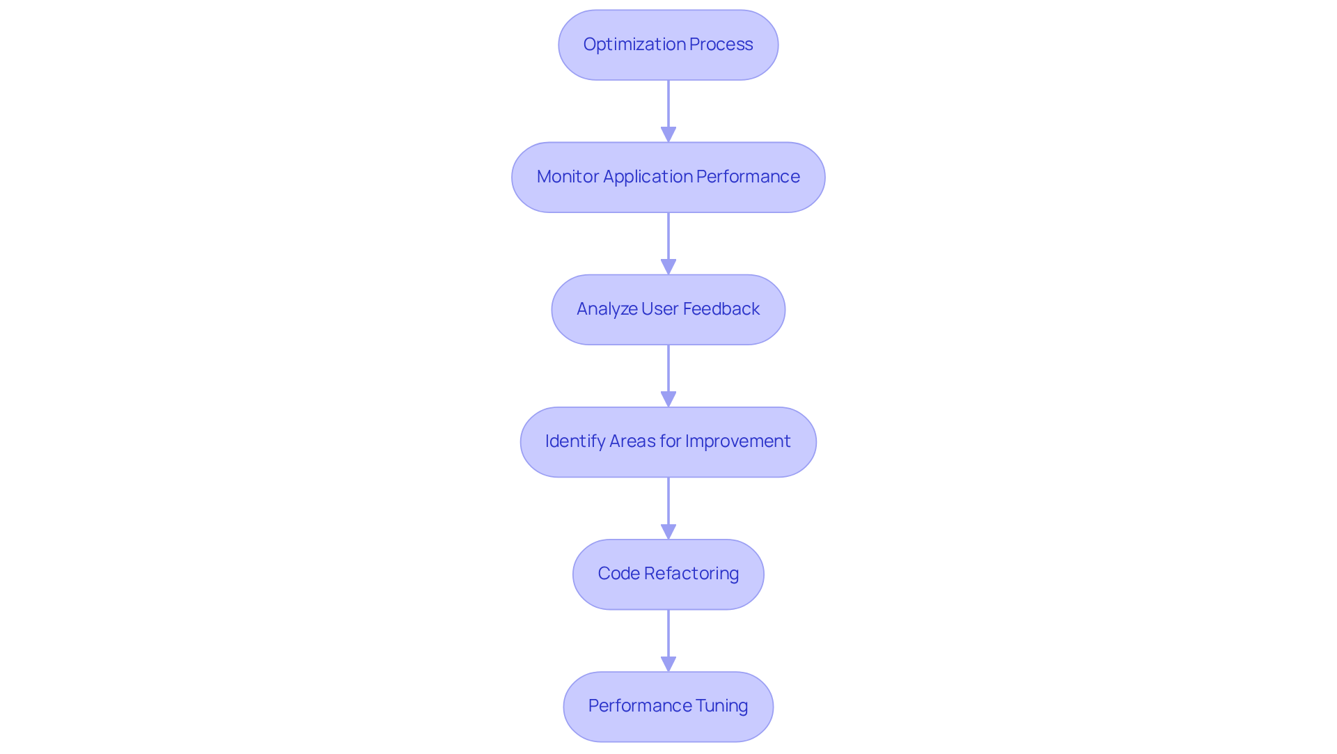
Optimization: Enhancing Software Performance and User Experience
Post-deployment, Studio Graphene underscores the critical role of optimization in enhancing software performance and enriching user experiences. This ongoing process involves meticulous observation of application performance and thorough analysis of user feedback, which are essential for identifying areas ripe for improvement. Techniques such as code refactoring and performance tuning are not just beneficial; they are vital, streamlining operations and elevating usability. Notably, research indicates that organizations that actively solicit and evaluate client feedback can achieve enhancements in software efficiency of up to 30%. By harnessing data-driven insights, the company guarantees that the software not only fulfills user expectations but also evolves alongside their needs, ultimately fostering a more intuitive and satisfying user experience.

Software Development Models: Choosing the Right Approach
Studio Graphene meticulously evaluates various software development frameworks within the software development cycle—Agile, Waterfall, and DevOps—to identify the most suitable approach for each project. This assessment takes into account critical factors such as the size of the initiative, its complexity, and the dynamics of the team involved. Notably, Agile methodologies boast a success rate of 64%, significantly outpacing Waterfall's 49% success rate. This makes Agile a compelling choice for many projects, particularly given its inherent flexibility that enables teams to swiftly adapt to shifting requirements, a necessity in today’s rapidly evolving tech landscape.
Conversely, the Waterfall model, while providing a structured approach with extensive documentation, often falls short in flexibility, which can be detrimental when projects encounter unforeseen challenges. This rigidity can pose significant obstacles, especially in scenarios where adaptability is crucial. On the other hand, DevOps merges software development and operations, promoting collaboration and continuous delivery, which can lead to enhanced project outcomes.
By aligning the selected methodology with client objectives, Studio Graphene facilitates a more efficient and effective software development cycle. The success of Agile implementation is evident in federal IT projects, where its adoption has reduced project timelines from nine years to under two. Such results underscore the model's effectiveness. Ultimately, the careful selection of project methodology within the software development cycle can profoundly influence overall project success, aligning with broader business goals and improving operational efficiency.

AI Integration: Transforming the Software Development Process
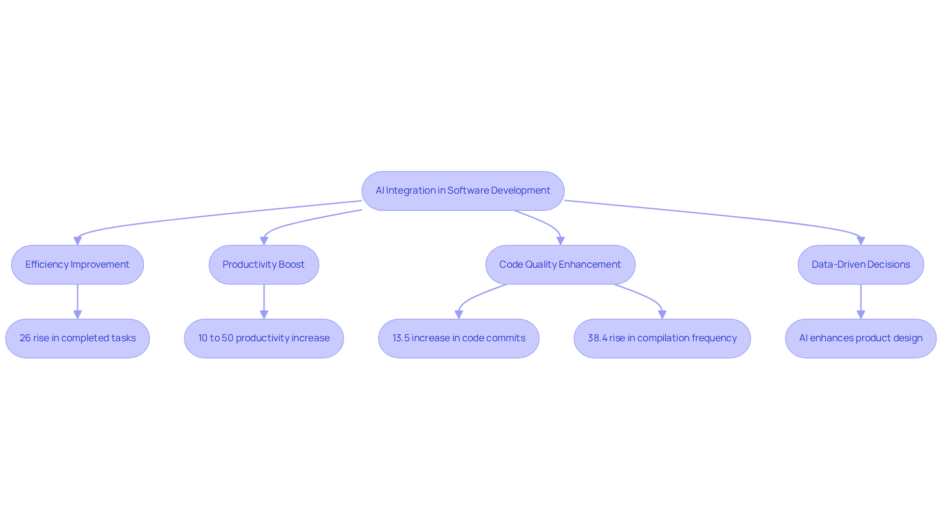
Studio Graphene is at the forefront of leveraging AI technologies to revolutionize the software development cycle. AI-assisted coding tools significantly enhance development efficiency, enabling developers to complete tasks up to twice as fast. A McKinsey study highlights that these tools can lead to productivity boosts ranging from 10% to 50%, with junior developers experiencing increases of 21% to 40%. This efficiency is further exemplified by a 26% rise in completed tasks among teams utilizing AI coding assistants.
Successful implementations of AI-assisted coding tools, such as GitHub Copilot, have demonstrated their ability to improve code quality and maintainability. Developers using these tools reported a 13.5% increase in code commits and a 38.4% rise in compilation frequency, showcasing how AI can streamline workflows and accelerate project timelines.
Furthermore, machine learning algorithms play a crucial role in analyzing user behavior, allowing for data-driven decisions that enhance product design and functionality. This integration of AI not only enhances creation processes but also aligns with the insights of industry leaders like Sundar Pichai, who envisions AI as a transformative force that augments human capabilities rather than replacing them. As AI progresses, its capacity to transform the software development cycle becomes increasingly apparent, positioning Graphene at the forefront of innovation in this dynamic area.

Collaboration: Fostering Teamwork for Successful Software Development
At Studio Graphene, collaboration serves as the cornerstone of an effective software development cycle. The agency employs a diverse array of tools and practices that foster open communication and teamwork among developers, designers, and stakeholders. Regular meetings and collaborative platforms create an environment where feedback loops are essential, ensuring that all team members remain aligned and focused on shared objectives.
Data underscores this approach, revealing that:
- 73% of employees engaged in cooperative work report improved performance.
- 86% of business leaders attribute workplace failures to a lack of collaborative teamwork, underscoring the critical role teamwork plays in achieving goals.
Tools like ProjectManager facilitate real-time collaboration, enhancing efficiency and cultivating a culture of unity. As Phil Jackson aptly stated, 'The strength of the team is each individual member. The strength of each member is the team.' This philosophy resonates throughout Studio Graphene's creation process, leading to successful project outcomes and innovative solutions.
The rise of online collaboration tools, which have surged by 44% since 2019, further emphasizes the growing necessity of such resources in the software development cycle. As Andrew Carnegie noted, 'Teamwork is the ability to work together toward a common vision,' reinforcing the significance of shared goals in collaboration.

Conclusion
The software development cycle stands as a complex yet essential process that profoundly influences the success of digital products. Each stage, from comprehensive discovery to optimization, plays a vital role in ensuring that the final software not only meets client expectations but also delivers an exceptional user experience. By understanding and effectively navigating these key stages, organizations can enhance their development practices and achieve superior outcomes.
Throughout this article, critical insights have been provided into the various phases of the software development cycle. The significance of thorough participant engagement during the discovery phase has been emphasized, as it establishes the foundation for aligning project objectives with market demands. Furthermore, requirements management has been highlighted as a pivotal aspect that ensures clarity and flexibility, while design development focuses on crafting intuitive user interfaces that resonate with users. In addition, best practices in code construction, rigorous testing strategies, and meticulous deployment processes have been discussed, showcasing how each stage contributes to the overall quality and performance of the software.
The integration of AI technologies and a strong emphasis on collaboration further underscore the evolving landscape of software development. As organizations prepare for the future, embracing these advancements and fostering teamwork will be crucial for navigating the complexities of the digital world. By prioritizing these strategies, businesses can not only streamline their development processes but also position themselves for sustained success in an increasingly competitive environment.








