AI
our blog
10 Qualities Custom Software Developers Must Have for Success

Overview
The article emphasizes the essential qualities that custom software developers must possess to achieve success. It underscores the significance of:
- Technical expertise
- Effective communication
- Adaptability
- A client-centric approach
These qualities are supported by evidence, including the benefits of agile methodologies and the necessity for ongoing education. All of these factors contribute to the delivery of high-quality, user-centered software solutions, reinforcing the importance of these attributes in the competitive landscape of software development.
Introduction
In an era where technology evolves at breakneck speed, the demand for custom software developers who can navigate this dynamic landscape has never been greater. Businesses are striving to create tailored solutions that meet their unique needs, making it crucial to understand the essential qualities that contribute to a developer's success. This article explores the ten key traits that not only enhance a developer's effectiveness but also drive project success. Readers are challenged to consider whether their current development teams possess these vital skills.
Studio Graphene: Agile Custom Software Development for Innovative Solutions
At Studio Graphene, we employ a flexible approach that facilitates rapid iteration and adjustments throughout the application lifecycle. This methodology significantly enhances collaboration among team members and ensures that client feedback is integrated promptly, resulting in innovative solutions that align with market demands. Notably, agile practices have proven effective, with 75.4% of agile projects achieving success compared to 74.4% for traditional methods. By emphasizing agility, Studio Graphene can swiftly adapt to changing needs, establishing itself as a leader among custom software developers in delivering custom solutions.
Recent trends indicate that 61% of companies adopt agile to enhance programming processes, underscoring the methodology's critical role in boosting efficiency and adaptability in today's fast-paced digital landscape. Furthermore, 93% of agile companies report improved customer satisfaction, showcasing the tangible benefits of adopting agile practices. Additionally, our implementation of automated alerts within our DevOps practices ensures timely intervention, minimizing the scope of potential issues and enhancing collaboration among stakeholders. This comprehensive approach positions us to deliver exceptional digital products tailored to your specific goals and challenges.

Technical Expertise: Essential Skill for Custom Software Developers
Custom software developers must cultivate a comprehensive technical skill set that encompasses proficiency in multiple programming languages, frameworks, and development tools. The expertise of custom software developers is essential for creating scalable and efficient software solutions tailored to specific client requirements.
Furthermore, ongoing education is crucial; statistics reveal that nearly 60% of programmers favor a build-and-buy strategy, illustrating a movement towards utilizing current technologies while adjusting to new ones. As the tech landscape advances rapidly, programmers must stay informed about emerging technologies to maintain their competitive advantage.
In 2025, languages such as JavaScript, Python, and SQL will remain vital, with JavaScript leading the way, boasting a 62% preference among programmers. Successful projects frequently necessitate a combination of these languages and frameworks, underscoring the importance for programmers to be adaptable and informed.
Expert opinions emphasize that the best programming practices involve not just technical skills but also a commitment to ongoing education and adaptation, ensuring that developers can effectively meet the dynamic needs of their clients.

Effective Communication: Key to Successful Custom Software Projects
Effective communication stands as a cornerstone of successful custom software developers. Developers must engage in regular dialogue with clients to thoroughly understand their vision, requirements, and feedback. This ongoing interaction not only cultivates transparency and trust but also facilitates necessary adjustments throughout the development process. Notably, studies indicate that 96% of customers regard effective communication as crucial in their interactions with businesses, yet 95% believe there is significant room for improvement. This disparity underscores the imperative for programmers to prioritize clear and open communication.
Furthermore, projects that feature well-defined communication structures are 30% more likely to adhere to schedules, illustrating that effective communication directly impacts project timelines and outcomes. When programmers actively listen and engage with clients, they can swiftly address concerns, leading to a 30% increase in client satisfaction ratings through proactive issue resolution. This strategy not only elevates the quality of the final product but also fortifies the client-developer relationship, ensuring that the end result not only meets but exceeds expectations.
Expert insights further highlight that grasping clients' perspectives is essential for establishing trust and enhancing problem-solving capabilities. By integrating client feedback into the development cycle, teams can craft user-centric products that resonate with the target audience. Ultimately, prioritizing effective communication is not merely advantageous; it is vital for custom software developers to achieve success in development projects.

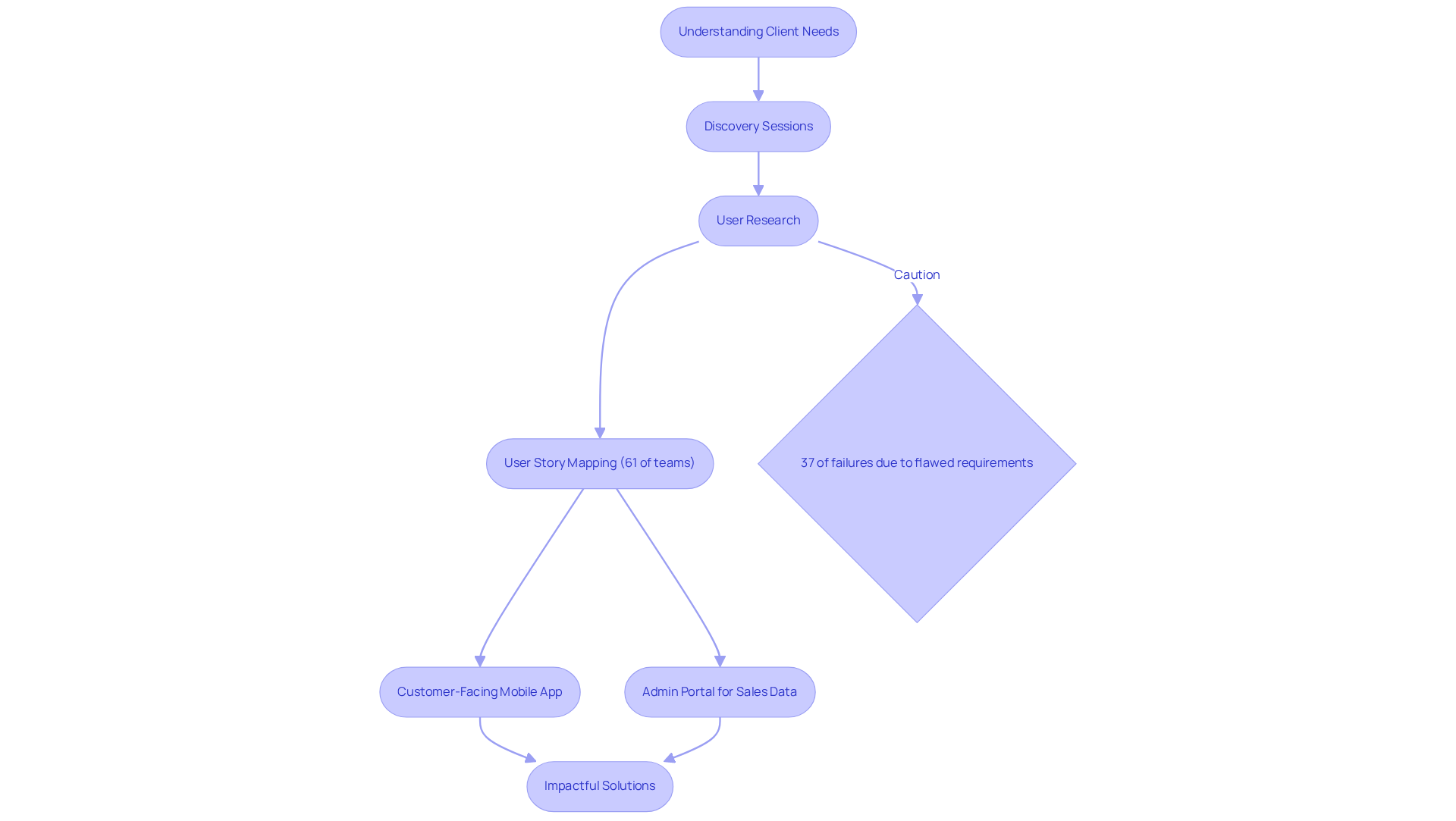
Client-Centric Approach: Understanding Business Needs in Development
A client-centric approach is essential for custom software developers. By thoroughly comprehending a client's business requirements, programmers can create solutions that effectively address short-term issues while aligning with long-term goals. This process begins with comprehensive discovery sessions and user research, yielding valuable insights that guide the development process.
For instance, employing techniques like user story mapping—utilized by 61% of teams—ensures that the final product resonates with its intended audience. A notable example is our collaboration with Alchemy Wings, where we designed and developed a customer-facing mobile app alongside a mobile-responsive web platform featuring a simple and easy-to-navigate UI, facilitating straightforward ordering. This platform also included an admin portal for detailed sales data access, enhancing operational efficiency.
Furthermore, we implemented a delivery validation system for individual drivers, showcasing our commitment to innovative solutions. As Bill Gates aptly stated, "The computer was born to solve problems that did not exist before," emphasizing the necessity for developers to understand the problems they are addressing.
Moreover, it is crucial to acknowledge that flawed requirements gathering accounts for 37% of initiative failures, highlighting the dangers of overlooking a comprehensive grasp of business needs. Ultimately, prioritizing the client's objectives fosters the creation of solutions by custom software developers that are not only relevant but also impactful, significantly enhancing project outcomes.

Industry Experience: A Valuable Asset in Custom Software Development
Industry experience serves as a crucial asset for custom software developers, empowering them to navigate the unique challenges and trends inherent to various sectors. This familiarity enables developers to devise solutions that are not only technically robust but also contextually relevant, effectively addressing the specific pain points encountered by businesses.
For example, in a recent collaboration with Cypher, a company dedicated to organizing creative coding camps for children, Studio Graphene developed a bespoke web platform that significantly improved user experience and operational efficiency. This initiative required a strategic shift from physical camps to an online-only model due to COVID-19, necessitating a platform capable of scaling and future-proofing the booking system.
By harnessing technologies such as React.js and Node.js, the team crafted a user-centered solution that automated the booking process, ensuring it was both efficient and effective. The platform encompassed essential functionalities, including bookings, scheduling, and managing transactions in multiple currencies across various time zones.
Studies reveal that only 25-30% of technology projects achieve full success, while 50-70% of initiatives fail entirely due to common challenges like unclear requirements and poor project management. However, by grasping the intricacies of a particular industry, as illustrated in the Cypher case, programmers can embrace innovative strategies that enhance user experience and operational efficiency.
Moreover, 63% of Forbes Global 2000 CEOs recognize that application creation and digital innovation are vital for future business success, underscoring the necessity for programmers to align their solutions with industry-specific requirements. Ultimately, this expertise not only leads to more effective digital products but also cultivates stronger partnerships between developers and clients, driving long-term success.

Comprehensive Testing: Ensuring Quality in Custom Software Solutions
Thorough testing is a fundamental aspect of the custom software developers' application creation process, essential for delivering high-quality products that meet user expectations. Developers must employ a variety of testing methodologies, including:
- Unit testing
- Integration testing
- User acceptance testing
to ensure that software functions as intended. This multifaceted approach not only identifies bugs and usability issues early in the development cycle but also significantly reduces the risk of costly fixes after deployment.
For instance, unit testing allows developers to validate individual components, ensuring that each part operates correctly before integration. Integration testing then assesses how these components work together, identifying potential conflicts or failures in the system. User acceptance testing (UAT) involves end-users to verify that the application meets their needs and expectations, offering invaluable feedback that can direct final modifications.
The adoption of these methodologies has been shown to significantly improve application quality. Companies that implement rigorous testing practices report enhancements in application reliability and user satisfaction. In fact, automation in testing can boost defect detection rates by up to 90% compared to manual testing, underscoring the importance of integrating automated solutions into the testing strategy.
Furthermore, integrating automated alerts into the testing process can further enhance quality assurance. Automated alerts ensure timely intervention, allowing developers to quickly address issues as they arise during testing. This proactive strategy not only promotes collaboration among team members but also aids in resolving incidents swiftly, thereby preserving the integrity of the application creation lifecycle.
As the technology landscape evolves, staying updated with the latest testing methodologies is crucial. For example, the shift towards continuous testing within Agile frameworks allows for regular evaluation of code during development sprints, ensuring that quality is maintained throughout the lifecycle. By prioritizing comprehensive testing and utilizing automated alerts, developers can enhance the quality of their custom applications while fostering greater trust and satisfaction among users.

Post-Deployment Support: Critical for Long-Term Software Success
Post-deployment assistance is essential for the ongoing success of technology solutions provided by custom software developers. Ongoing maintenance, updates, and user support provided by custom software developers are vital for addressing issues that may arise after launch. This commitment not only enhances user satisfaction but also ensures that custom software developers can evolve the system with changing business requirements and technological advancements.
Research shows that 70% of organizations encounter software-related problems due to insufficient continuous care, highlighting the critical need for regular maintenance. Effective long-term strategies often include:
- Proactive monitoring
- User feedback integration
- Iterative updates
These strategies together improve system performance and longevity. For example, organizations that implement regular user feedback loops can identify and resolve issues before they escalate, while those that prioritize proactive monitoring can avert potential failures.
Experts concur that neglecting maintenance can lead to increased costs and reduced functionality over time; as Kent Beck aptly stated, "The craft of programming begins with empathy, not formatting or languages or tools or algorithms or data structures," a perspective that custom software developers should embrace.
By prioritizing continuous assistance, creators can significantly enhance the overall success and relevance of their solutions in a rapidly evolving digital landscape. Furthermore, CTOs should consider establishing a specialized maintenance group to ensure that applications align with business objectives and user needs.

Adaptability: A Key Quality for Custom Software Developers
Adaptability stands out as a critical quality for custom software developers in today's fast-paced tech landscape. As technologies and methodologies advance, programmers must embrace a mindset of continuous learning to stay ahead. This flexibility not only enables them to pivot effectively when project requirements shift but also positions them to seize new opportunities as they arise.
For instance, individuals who actively engage with emerging technologies like AI, IoT, and blockchain can enhance their skill sets and contribute to innovative solutions that meet client demands.
At Studio Graphene, our agile, human-centered approach to digital product development emphasizes discovery, design, and build, allowing us to prototype quickly, iterate, and test thoroughly. This methodology ensures that our final products are not only innovative but also compliant with regulatory standards, addressing the proactive management of compliance readiness.
According to Alvin Toffler, "The illiterate of the 21st century will not be those who cannot read and write, but those who cannot learn, unlearn, and relearn." By prioritizing adaptability, programmers ensure that their software remains pertinent and efficient, ultimately promoting business success and operational effectiveness.
Furthermore, with 56% of defects introduced during the requirements and design stage of the SDLC, the ability to adapt becomes crucial for managing project changes effectively. To foster adaptability, programmers should regularly pursue new learning opportunities and stay updated on industry trends.

Strong Portfolio: Demonstrating Capability in Custom Software Development
A robust portfolio is indispensable for custom software developers aiming to showcase their skills and attract new clients. By presenting a diverse array of works, programmers can highlight their adaptability and proficiency across various technologies and sectors.
For example, the innovative logistics platform developed for Alchemy Wings serves as a prime illustration of user-centered design and technology integration. This platform features a user-friendly mobile app and web interface that grants access to detailed sales data and delivery validation.
Potential clients are more likely to engage with professionals who can provide evidence of past successes, such as this project, making a compelling portfolio an essential asset for business growth.

Collaborative Mindset: Fostering Teamwork in Software Development
A collaborative mindset is essential for custom software developers, as it significantly impacts project outcomes. Effective teamwork not only fosters creativity and innovation but also allows diverse perspectives to enhance problem-solving and idea generation. By actively engaging with colleagues, clients, and stakeholders throughout the creation process, all voices are taken into account, culminating in a product that reflects a collective vision. This collaborative approach not only improves the quality of technological solutions but also elevates customer satisfaction, illustrating the tangible benefits of teamwork.
Furthermore, research indicates that heightened levels of team engagement can lead to a substantial increase in profitability, underscoring the financial incentives of nurturing a collaborative environment. Successful examples, such as cross-functional teams that integrate development, design, QA, and UX, demonstrate how collaboration can yield innovative solutions that are both functional and user-friendly.
For instance, Spotify's agile practices prioritize team autonomy and collaboration, facilitating rapid innovation and feature delivery. However, obstacles such as miscommunication and a lack of trust can impede collaboration, making it imperative to establish clear communication protocols and effectively utilize collaboration tools.
Ultimately, embracing a culture of collaboration is crucial for achieving impactful results in projects led by custom software developers.

Conclusion
Custom software development demands a distinctive combination of qualities that drive success in an ever-evolving technological landscape. Essential traits such as:
- Technical expertise
- Effective communication
- A client-centric approach
- Industry experience
- Comprehensive testing
- Post-deployment support
- Adaptability
- A strong portfolio
- A collaborative mindset
are highlighted. Each of these qualities plays a pivotal role in enabling developers to not only meet but exceed client expectations, culminating in high-quality software solutions.
Key insights emphasize the critical importance of agility in development processes, supported by statistics that showcase the superior success rates of agile methodologies. Furthermore, the necessity for ongoing education and adaptability in technical skills is underscored, as developers must remain informed about emerging trends and technologies. Effective communication and a client-centric approach are crucial for understanding and addressing business needs, while comprehensive testing and post-deployment support ensure that software remains reliable and relevant over time.
In conclusion, the significance of these qualities transcends mere technical proficiency; they embody a holistic approach to software development that prioritizes collaboration, innovation, and user satisfaction. For developers aspiring to thrive in this competitive field, embracing these traits is essential. By fostering a culture of adaptability and teamwork, and by continuously enhancing their skills and understanding of client needs, custom software developers can achieve project success and contribute to the advancement of the industry as a whole.








